Gone are the days when you needed a massive team and resources to scale a business. Today, technology has become a game changer for small businesses.
By strategically using technology, you can establish solid foundations, design workflows, and drive your revenue even as a one-person team.
If you’re looking to build a foolproof system for lead generation and don’t have the resources to hire more people, automation will take care of all your worries.
With the right strategy, you can automate your entire lead generation process from start to finish and focus on building healthy, long-term client relationships.
This article will guide you through the ten essential tactics and tools to automate lead generation for your business.
6 Benefits of Automating Lead Generation for Small Businesses
Wondering how automation can boost your lead-gen workflows and benefit your small business? We've identified six core advantages of incorporating automation into your lead generation system.
1. Design a streamlined lead-gen workflow on autopilot
Generating leads regularly requires a solid workflow from the first step to the last.
If you don’t have enough people to manage this workflow, there’s room for many errors. But automating different parts of this process—such as using an auto dialer to handle outbound calls—can make it more streamlined and error-free.
2. Scale your business without hiring more people
A massive advantage of adopting automation in your lead-gen process is eliminating the need to build a big team. You can work with a much smaller group and lean more on the right tools to do most of the heavy lifting.
3. Optimize experience at every touchpoint
Automation can effectively remove friction from the pre-sale process. Give your prospects a seamless learning experience about your business and impress them with your optimized presence at every touchpoint.
4. Collect critical data effortlessly
Collecting granular data and insights is another one of the core benefits of working with automation tools.
Remove guesswork and intuition from your lead generation plan and make more strategic decisions based on powerful insights.
Automation tools not only simplify data collection but also improve the strategic decisions a business can make. Especially when leveraging insights from top data providers who specialize in B2B markets, your lead generation efforts become far more targeted and effective.
You can also prepare for the future using data forecasts. Dealfront, a go-to-market platform for businesses, draws from three channels of data: multilingual web crawling, EU company databases, and sales triggers automatically.
5. Minimize costs and resources
Using automation tools can significantly reduce your workforce expenses and other resources. Instead of paying ten employees' salaries, you can save more by buying a subscription to 10 good tools.
6. Standardize your tactics
Winning at lead generation depends primarily on the quality of your systems.
Automation can help you standardize these systems for identifying, qualifying, nurturing, and closing leads. It also takes the stress of admin work off your plate.
Many SDRs use a VoIP phone service to ask leads specific qualifying questions to route them to the correct department, therefore qualifying them as a potential lead.
With these impressive benefits, it's hard not to incorporate automation in your lead generation strategy. So, let's break down our 10-step framework for automating your lead generation steps effectively.
10 Steps to Automate Your Lead Generation
Follow these ten steps to designing a robust process to consistently generate, qualify, engage, nurture, and close leads.
-
Design a lead generation funnel
The first order of business is designing a well-researched and robust lead generation funnel for your business. While this may sound like a no-brainer on paper, the process is highly nuanced in practice.
To create a solid lead generation funnel, put together these pieces:
-
Identify your target audience and build out detailed buyer personas to understand exactly at who to aim your strategy. Here's a great example of a meticulously researched user persona covering multiple traits of the target buyer.

- Map your customers' journey from discovering your brand to signing a deal with you. Visualize this journey in a funnel format and break down buyer intent in every funnel stage.
- Define your tactics to cover the top of the funnel—attracting more leads. Focus on building brand awareness, spreading positive word of mouth, and driving traffic to your website.
- Use a lead generation tool to build your pipeline and track progress with the right metrics. Your lead-gen goals should determine the metrics on your dashboard.
Once you’ve prepared a solid foundation for your lead generation efforts, you’re all set to turn your attention to other steps.
-
Create search-optimized content at scale
HubSpot’s Consumer Trends Survey reported that 44% of buyers discover a new product or brand via search engines.
Instead of running after your target buyers with pushy lead-generation tactics, you can bring them to you organically with search-optimized content.

Follow these best practices to launch a blog and level up your SEO game:
- Keyword research: Identify high-volume and high-intent keywords to create quality content, grab top rankings, and reach your intended audience.
- Competitor research: Spy on your competition and analyze what they’re doing to one-up their tactics in your SEO strategy.
- Design content calendars: Build a thriving content pipeline and publish content consistently with full-fledged content calendars covering weeks.
- Build backlinks: Improve your domain authority and get more visibility on the search engines by winning more backlinks for your website.
- Strategize for distribution: Repurpose and distribute your original content to maximize visibility on multiple channels and increase brand awareness.
SEO tools like Semrush, Ahrefs, and RankTracker can automate large chunks of the SEO process to minimize your workload. Rely on these advanced tools to create and implement a foolproof SEO game plan.
With a good SEO content strategy, you will enjoy a constant automatic stream of new leads for your business.
-
Level up your social media presence (automated)
Regarding lead generation, social media is the name of the game for every business.
34% of global consumers rely on social media platforms to find new brands, research more about their offerings, and make informed shopping decisions.
With so many platforms and aggressive competition, creating and publishing content on social media is nothing short of a hassle—especially when you don’t have a dedicated team to take care of all the moving parts.
But automation can simplify this process, effectively position your brand, and help you generate leads on social media. Here are some of the most popular ways of using automation for social media:
- Schedule posts on Instagram, LinkedIn, and other channels
- Create a pipeline and schedule posts for days or weeks
- Take a pulse of your followers and review analytics
- Use in-app chatbots to set up auto-responders
Put simply, make social media management a breeze with just the ideal level of automation in your workflow.
Writing tools like copy.ai, Jasper.ai, or Rytr help you create your Facebook and LinkedIn posts, YouTube descriptions, effective Instagram captions, etc., much faster with the help of AI.
-
Run and manage PPC ads (automated)
On top of SEO and social media, don't forget to execute your PPC ad campaigns with automation. PPC automation covers multiple steps, like research, bidding, copywriting, analytics, and planning.
Automation can make your PPC campaigns more cost-efficient and ROAS-driven. You can achieve better performance and get desired results through ads without overspending on trial-and-error strategies. It also helps with scaling your ad campaigns without the added costs.
You can use tools like Adzooma, AdEspresso, and Revealbot to automate different aspects of your ad campaigns, such as:
- A/B tests to launch highly-optimized ads
- Error checking to identify and remove discrepancies
- Bid management based on your chosen bid strategy
- Creating ad copies for different formats and platforms
- Collecting accurate performance data and making reports
Here is an example of how Revealbot allows you to automate your Google Ads campaigns with rules:

Instead of hiring a PPC manager, you can set your own rules or get occasional support, the software will do the rest for you. In the past, you had to write elaborate scripts, today such rules can be easily created with visual interfaces
Remember to identify your ideal customer profile before putting your PPC ads on auto-pilot.
-
Personalize your website and landing pages
Your website or landing pages are your most effective salespeople. Personalizing your website for every buyer segment or showing visitors’ data can immediately impact and leave a great impression on your business.
Similarly, creating an optimized landing page with some personal details of the visitors can make leads feel special and involved in the process.
Use tools like Leadpages to design personalized websites and landing pages. Set personalized triggers to display pop-ups and modals on the screen. Use marketing automation to collect lead information and instantly segment them into different buyer personas.
You can also sync this data with your CRM and email marketing platform in real-time to run retargeting campaigns.
-
Capture leads everywhere on the sales funnel
When you’ve prepared the groundwork to attract leads from multiple avenues, set up systems to capture these leads efficiently. Automation can work wonders in lead capture and maintaining a CRM database.
So, what’s the ideal way to automate the lead generation process? Using a feature-packed tool like POWR One. POWR One lets you design apps within your website to maximize engagement, capture inbound interest, and boost conversions.

With POWR One, you can choose your company’s goals and create apps and plugins that align with those goals like:
- Form builder to create dynamic order forms that have built-in payment options
- A countdown timer to enhance urgency at the time of purchase
- Popups to collect leads through promotions and discounts
Design seamless apps for collecting lead information and adding it directly to your database. Go further to add every new lead to an automated email sequence, allowing them to schedule meetings with your sales reps.
-
Automate your multi-channel outreach
On top of building channels for inbound lead generation, double down on your outbound efforts to create a massive advantage for your business. Use a combination of automation tools to design multi-channel outreach flows. Here are three main avenues to consider:
LinkedIn: Automate LinkedIn outreach with tasks like sending connection requests, sending the first message, and taking follow-ups on LinkedIn. This will give you more time to focus on active leads interested in learning more about your offering.
Twitter: Schedule tweets and build an active brand on Twitter. Then use automation tools to follow potential buyers and initiate a conversation.
Email: Leverage an email verification API, outreach automation, and lead database tools to find verified emails and send cold email sequences. Set up auto-responders to nudge your leads down the funnel and lead them to a final buying decision.
Automating your outreach can make the process significantly faster. This could ultimately increase your ROI from outbound lead generation.
-
Automate lead nurturing
Nurturing leads is arguably the critical step in your lead generation funnel. You have to constantly prove your value to interested leads and reiterate the benefits you can offer.
Automate your nurturing flows to:
- Engage leads: by sending testimonials, reviews, explainer and demo videos, and customer education resources in an email drip campaign
- Convert leads: by sharing value-packed whitepapers, pitch decks, and spec sheets while redirecting them to pricing pages
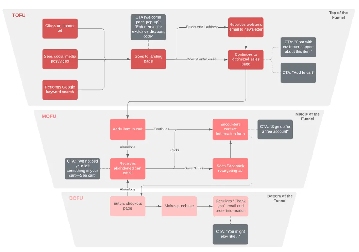
You can also integrate an auto-dialer to call prospects directly, and if they express interest in learning more, they'll be instantly connected to a sales rep. Here’s a typical lead nurturing framework for different funnel stages.

Revisit the customer journey map you created in step one and define the scope of automating different aspects of that journey.
Sales enablement tools allow you to improve productivity without hiring more sales reps.
From monitoring your rep’s inboxes and syncing emails and assigning to a sales rep to identifying buying signals, there are many use cases for automation when it comes to sales and nurturing leads.
-
Automate follow-ups and close the deal
The penultimate step is automating your funnel's closing steps with automation tools. Create an automated follow-up sequence and remarketing ads to target leads who have already interacted with your brand. Make these efforts meaningful to reignite interest among these cold, lost leads.
You can create enough buzz and curiosity by
- Offering personalized discounts
- Connecting them to your sales reps
- Creating FOMO deals for a limited time
- Sending compelling offers for the first purchase
The goal is to stay front-of-mind and give leads something irresistible to close the sale.
Prepare these tactics beforehand and automate different features to minimize churn and lost leads in the final stages of the funnel.
-
Analyze user behavior and optimize your funnel
The final step is about enhancing your funnel based on your performance.
Designing a lead generation funnel isn’t a one-and-done process. You must consistently iterate different steps to make more progress and eliminate redundancies.
Automating the tracking and reporting functions will keep you on track for a long time. Leverage sales dashboards to draw out your progress over time and see how you can scale your automation capabilities to scale further.


