As technology advances and customer demands shift, brands must alter their strategies to meet the changing consumer needs.
A website redesign is one of the ways a brand could use to realign itself with emerging trends.
To ensure this process is effective, it's essential to hire expert eCommerce developers who can bring the latest design innovations and functionalities to your website.
Redesigning your website can thoroughly transform your company's online presence. It can improve the user experience and functionality, ultimately increasing traffic and boosting conversions.
This article will discuss the significance of an eCommerce website redesign in the e-commerce industry and how it can benefit e-commerce brands.
In this article:
- What Is a Website Redesign?
- 4 Reasons to Redesign Your eCommerce Website
- How to Successfully Redesign Your eCommerce Website
What Is a Website Redesign?
A website redesign is the process of revamping and modernizing an existing website. It involves making significant changes to improve the user experience, update the design, and incorporate new features or technologies.
The aim is to enhance the site's effectiveness, responsiveness, and performance, or align it with a new branding style. A redesign typically results in a more engaging and user-friendly online presence.
4 Reasons to Redesign Your eCommerce Website
- Rebranding
- Outdated design
- Mobile responsiveness
- Search Engine Optimization (SEO)
A website redesign can become necessary for various reasons. Some of these reasons may be proactive measures to reposition your e-commerce brand so you can take advantage of new opportunities.
You can also redesign your website as a reactive measure due to issues like declining sales. Let’s look at the four major reasons behind an eCommerce website redesign.
1. Rebranding
Rebranding can push you to redesign your eCommerce website to align it with a new brand identity, values, and market position.
This will involve updating visual elements, messaging, and overall look to reflect the evolving business identity. This can help you attract new consumers and re-engage existing ones.
Lego, for example, achieved $4.5 billion in revenue and $1.5 billion in profits after a successful rebranding campaign. The campaign saw it discarding its initiatives outside its core toy business.

Source: Lego Case Study
This rebranding not only enhances the website's appeal but also reinforces the brand's relevance and competitiveness in the market.
2. Outdated design
Outdated web design can significantly hurt user experience. It can make navigation difficult, decrease loading speeds, and make the brand appear unprofessional.
Any business must stay current with site best practices, whether it has a web design for manufacturers, car detailing, software, or retail eCommerce.
Dealing with an outdated design is key when redesigning your eCommerce website. An old-fashioned design can discourage potential customers and erode trust in your brand. Modernizing the look and functionality improves the user experience, making it more attractive and user-friendly.
A fresh, contemporary design also signals to visitors that your business is up-to-date and dependable, potentially increasing conversions and sales. This strategic update ensures your website stays competitive in a fast-changing online market.
3. Mobile responsiveness
You may redesign your e-commerce website to boost mobile responsiveness, giving your clients a smooth browsing and shopping experience.
With an increasing number of users browsing on mobile devices, having a responsive design guarantees a smooth and user-friendly experience on screens of all sizes.
Statista reports that mobile devices now generate around half of all global online traffic.

Source: Statista
Search engines also favor mobile-responsive websites, leading to better search rankings and visibility.
Therefore, redesigning your website to make it responsive can play a crucial role in determining the overall success of your eCommerce business. We’ll talk more about SEO in the next section.
4. Search Engine Optimization (SEO)
You might want to redesign your e-commerce website to help you rank higher in search engines.
A redesign often includes improving the structure and coding of the website, making it simpler for search engine crawlers to navigate and index the site.
It also gives you a chance to update and improve your website's content, ensuring it is still relevant and tailored to the intended keywords. This enhances the website's exposure on search engine results pages.
By incorporating relevant keywords, improving site speed, and enhancing user experience, you boost the chances of attracting organic traffic.
A well-optimized website not only ranks higher in search results but also provides a better overall user experience, leading to increased conversions and revenue for your eCommerce business.

How to Successfully Redesign Your eCommerce Website
- Set clear goals and objectives
- Understand your target audience
- Create a detailed plan
- Implement and test
A successful eCommerce website redesign requires a comprehensive strategy. This plan provides a structured framework for the entire redesign process.
1. Set clear goals and objectives
Establishing clear goals and objectives is crucial for a successful eCommerce website redesign. It ensures a focused direction and measurable targets.
By defining specific outcomes you want, like boosting conversion rates or enhancing user experience, you have a clear vision of what needs to be accomplished.
The result is that design and functionality decisions align with the overarching objectives, ultimately leading to a more effective and impactful eCommerce website. It is also essential to analyze the efficacy of your current website and identify areas that need improvement.
Examining things like visitor numbers, sales, and customer comments can help you establish attainable and quantifiable objectives.
2. Understand your target audience
Knowing your target audience is crucial for a successful eCommerce website redesign. It allows you to customize the design, content, and features so they suit your audience’s specific preferences and requirements.
As a result, you create a more user-centered and engaging experience, boosting user satisfaction, conversions, and customer loyalty.
So, start by learning about your audience’s demographics—their age, gender, where they live—and even their shopping habits, browsing patterns, and buying choices. This will tell you how they behave, what they like, and what they expect. You can get this information from your analytics tools or by sending surveys.
Then use this data to develop buyer profiles that reflect your ideal customer. Here is an example of a customer profile.

Source: sellbrite
With this profile, you can now prioritize features and design elements that align with the traits and needs of your ideal customers.
3. Create a detailed plan
A well-defined plan is essential for a successful website redesign process.
It offers a structured framework, mapping out tasks, milestones, and timelines. This ensures an organized approach to the redesign process.
This comprehensive plan encompasses design elements, content migration, technical implementation, and testing phases.
A detailed plan reduces the risk of overlooking important steps and keeps the focus on the project's objectives.
This leads to a smoother and more effective redesign, enhancing the likelihood of achieving the desired outcomes for your eCommerce business.
To ensure a detailed plan, incorporate the following elements:
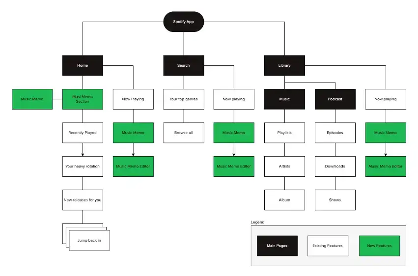
- Information architecture: A website's information architecture is how its material, features, and functions are organized and structured. It also includes how information is grouped, named, and shown to users. The goal is to ensure users can find the information they want quickly and easily. Here’s Spotify's information architecture to give you ideas on how to structure yours. Redesigning an e-commerce website requires many critical stages. Conduct user research and develop a sitemap to determine the website design’s hierarchy and structure.

- Design elements: These include visual and interactive features that enhance the website's appearance and effectiveness. Layout, color scheme, typography, graphics, navigation menus, buttons, and forms are examples of these elements. When creating your website's redesign plan, examine your current design and find ways to enhance it. Use Hitmaps, user feedback, and competitive analyses to identify areas for improvement. You can then decide on the steps to change what is needed.
- Content strategy: A website content strategy defines the content's goals, target audience, type of content, and the frequency and consistency of content updates and distribution methods. A good content strategy ensures the website delivers meaningful, relevant, and intriguing content, increasing traffic and conversions. Redesigning a website's content strategy requires an in-depth review of present material and performance. This involves evaluating website data to determine the bounce rate, most popular pages, and average time spent on the website. Getting feedback from users through polls or chats is also a good way to find out what kind of content they like and what they find valuable. After gathering this information, define a new content strategy aligned with your new goals and objectives. To fine-tune your content strategy redesign's analysis and personalization aspects, consider deploying AI agents to analyze user feedback in real time, providing actionable insights for content adjustments.
- SEO strategy: SEO is essential for generating organic traffic and enhancing search engine rankings. It includes optimizing various website elements, including content, keywords, metadata, and backlinks, to ensure maximum visibility and relevance to search engine algorithms. Before redesigning a website's SEO strategy, analyze its performance and find areas for improvement. Google Analytics and Search Console may provide website traffic, keyword ranks, and user activity, while Semrush provides a backlink checker. [Competitor research](https://moz.com/seo-competitor-analysis#:~:text=SEO competitor analysis (sometimes referred, into your own SEO strategy.) may also reveal market gaps and opportunities. After identifying these areas for improvement, create a detailed strategy with objectives, target keywords, and tactics for content optimization. You may include steps to follow, like updating existing content to make it more relevant and entertaining. Online content optimization tools like an AI paraphraser can help you rewrite content to better align with your goals of relevance and engagement.
- Mobile optimization: Mobile optimization enhances the responsiveness of the website, accelerates loading times, and tailors content for smaller screens, all while considering the website development cost. Fast web hosts usually have certain mobile optimization features built in. For example, they allow websites to load quickly and efficiently on mobile devices, providing a seamless user experience. You may, however, still need to enhance your site's mobile functionality at the design level. This requires choosing templates or creating a responsive one that can adapt its layout and design to various devices. You can use Google's Mobile-Friendly Test or user feedback and analytics data to test the responsiveness of your website design.

4. Implement and test
Implementation involves seamlessly integrating design elements, content, and features.
Testing allows for a comprehensive evaluation of functionality, usability, and compatibility across various devices and browsers. This helps you identify and address potential issues before the site goes live.
Beyond the initial testing, you may also want to monitor your site over time to determine if the goal of the website redesign project has been achieved.
Through rigorous implementation and testing, you ensure a smooth and error-free user experience, ultimately contributing to the success and effectiveness of your eCommerce website.
In Closing
Redesigning your online store may help you refresh your brand and boost traffic and purchases.
You learned tips on how to do this. Simply set clear goals and objectives, understand your target audience, create a detailed plan, and implement and test your changes.
Follow these tips, and you’ll improve the overall user experience on your website. The result? Visitors will be more likely to stay and even make purchases. Good luck!

Author Bio
With decades of experience in B2B web design, Ian Loew is Lform’s Owner, Creative Director, and Head of Business Development, which he founded in 2006.
Ian has worked with a diverse range of clients, including small startups and large corporations. He takes great pride in truly understanding and translating what clients want into actionable results.
Lform’s philosophy is rooted in the belief that working with clients is about creating partnerships, and their success leads to Lform’s gain.
Ian’s lifelong passions include mountain biking and skiing, and he especially enjoys spending time with his family.
